< back 🛠

System Integration

SystemIntegration

Starting with the end, showcasing the project working.
Here is a video of the motion sensor as I tested it in the architecture shop in the darkness, showing the sunrise effect:

Fusion & Schematics

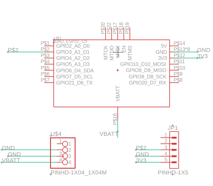
Motion Sensor:

Motion schematic Motion electronics
3D Motion

LED Circuit and Design:

LED schematics LED electronics
3D LED board

Final Project Goals

The installation reinterprets Kubrick’s 2001: A Space Odyssey through a fabricated 2-foot black monolith that silently senses human presence.

When someone approaches, a hidden radar sensor triggers a separate glowing light: a self-contained, rechargeable sunrise lamp. Together, they form a minimal spatial dialogue between object and observer: darkness observing light, and light awakening in response to movement.

The monolith is built from black-coated wood panels mixed with graphite and latex for a matte-metallic surface, evoking mystery and mass. Embedded inside is a motion-sensing sensor node, fully enclosed.

The light source is its luminous counterpart: an acrylic panel resting inside a metalic 'rock' landscape, either set on the ground in nature, or hung on the wall. Inside, a rechargeable Li-ion (?) power system, Xiao Seeed ESP32 C3 microcontroller, and warm LED strip which mimicks the sunrise. This would fade gradually in intensity as motion occurs, creating a perceptible breathing of light.

final rendering

Images of the Process:

wood cuts in the shop orb construction
1.5 inch diameter orb construction
1.5 inch diameter aluminum pool
boards hot glue

***

Hardware Parts

Subsystem Component (Technical Name) Specs Function / Notes
Sensor Node (inside monolith) RCWL-0516 Microwave Radar Sensor 5 V input, 3.3 V logic output, range 5–7 m Detects motion through ½″ wood; outputs digital HIGH (3.3 V) when motion detected
Seeed Studio XIAO ESP32-C3 3.3 V logic, USB-C, Wi-Fi/ESP-NOW Microcontroller that interprets motion signal and transmits wirelessly to light node
Resistors / Capacitor (Noise Filter) 10 kΩ, 100 kΩ, 0.1 µF ceramic 100 kΩ pulls radar OUT low; 10 kΩ + 0.1 µF smooth noise
5 V USB input or 12→5 V buck 5 V 2 A Powers sensor and MCU
Lighting Node (the orb) Seeed Studio XIAO ESP32-C3 Same as sensor board Receives wireless signal and drives LED
WS2812 / NeoPixel RGB LED Ring 5 V, individually addressable, 12 LEDs Produces smooth sunrise gradient and dimming
12 V→5 V Buck Converter 2 A output Steps battery voltage down to 5 V for MCU and radar
3S Li-ion Pack 11.1 V 2200 mAh, with balance protection Rechargeable power source
6"x4" Frosted Acrylic Pane Sealed with silicone Diffuses light evenly; housing for LED

***

Renders
construction-two-elements
light detail-box
construction construction
Initial Board Sketch

This was the initial board sketches as to the two communicating boards.

The logic:
Have two PCB boards, each with a Xiao Seeed ESP32-C3 that have an in-built radio communciations protocol. This way, one board would live inside the monolith and detect motion (up to 7m, realistically 5m with other disturbancevs and within a 1/2" plywood box). The second board would live inside the light orb 'box' and control the LEDs.

This would make two very simple circuits:

PCB Board Design

The new option for a light design, emerging from the landscape:

Orb-NewDesign

I really enjoyed the metal casting from week 10 and would like to utilize the technique from the landscape-material cast into the orb. This way the orb landscape can lie on the ground and also be hung on the wall in a future assembly. It would look something like this:

orb-box materiality

In this new iteration, there is an acrylic panel at the top which diffuses the 4 orange LEDs. The cast metal sits around it, and at the center is a 3D printed box that holds the remaining hardware parts: the PCB and a battery pack. It should also have an access point. The box will be based on this Thingiverse file.

box screenshot

Products Purchased

I sleuthed the internet for a metallic-like polish and ended up in cosplay forums (thank you Harrison for sending me this video):
Mandalorian Mask

Products purchased:
1. Krylon® COLORmaxx™ Brush-On, Gloss, Black, 1 Quart
2. 1 Quart Ultra-Fine Pure Graphite Powder

colormaxx graphite

Project Timeline

Project Timeline
Week Dates Focus Key Work
Week 1 16–22/11 Schematics / PCB • Met with Anthony to review approach
• Designed schematics in software
• Finalized electronic components
• Defined networking protocol and documentation
Week 2 23–29/11 Monolith Preparation • Tested and finalized wood finish
• Prepared table saw files
• Acquired plywood and shop materials
• Built monolith structure over Thanksgiving
• Painted and finished enclosure
Week 3 30/11–6/12 Orb Casting & Electronics • Acquired plexiglass, LEDs, and remaining components
• Reviewed part assembly and circuit logic with Anthony
• Built Fusion circuit model
• Printed positive of orb landscape for sand mold
• Aluminum casting with Jen using offcuts
• 3D printed electronics housing
• Bench-tested components
Week 4 7–13/12 Assembly & Integration • Created ecosystem logic poster
• Integrated monolith and orb systems
• Implemented radio communication protocol and tested signal reliability around metal
• Fabricated PCB boards
• Soldered components
• Final orb assembly
Extra Days 14–15/12 Debugging & Presentation • Debugged electronics and communication logic
• Final calibration and testing
• Prepared presentation materials and documentation

< back 🛠