Week 5

Electronics Design

Group Assignment

  • use the test equipment in your lab to observe the operation of an embedded microcontroller

Individual Assignment

  • Use an EDA tool to design an embedded microcontroller system using parts from the inventory
  • Check its design rules for fabrication
  • Simulate its operation

Individual Assignment

Initial Thoughts

I wanted to begin designing the PCB for my Final Design project. First, I listed all the features I wanted and the components related to them.

I also thought about the space requirements of my final design project. I have tons of space, so it should not be a huge consideration. I think the bigger challenge will be during input week and hiding the wires from the load sensor.

Attempt 1 (Mostly a Failure)

From here, I pulled up the data sheet for the ESP32-WROOM-32E and did not know what do next or how to approach this design challenge, so I asked ChatGPT for help. Here is the link to our conversation.

After several hours, this was my schematic in KiCad. Honestly, I did really understand why it was so complicated and if I really needed all these components for what I was trying to do. I had figured it was pretty much a waste of time, but I got more familiar with KiCad during the process.

After the group Assignment on Monday, I asked Allen for help looking over my design. He helped me simplify it significantly and suggested starting with spirals and switching microcontrollers to the XIAO ESP32C3. This week, I will focus on the initial design, power source (battery), and on/off button. For input week, I will focus on the load sensor. And for output week, I will concentrate on the timer, speaker, and LEDs.

Attempt 2

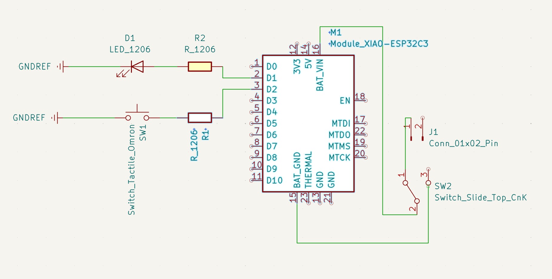
XIAO ESP32C3

Schematic:

All the components used are from the fab library. Initially, I placed the diode on one of the strapping pins, and Nick pointed out that mistake. Additionally, he helped me implement the milling constraints for track width.

3D Render

Getting to the back of the board will be challenging next week. I ran the DRC inside KiCad and everything looked okay. There were warnings with pins from the XIAO that I was not using and a warning with pad 3 on the battery switch.

Simulation

Wokwi

To get started with coding in Wokwi, I downloaded their sample code for the LED and button. I had a harder time than I expected getting the button to turn on and off, so I asked ChatGPT for help with debugging. The most frustrating part of Wokwi was probably the lack of effective debugging tools. Here is a link to the simulation. Unfortunately, I was not able to simulate the battery component as I could not find a battery in Wokwi to add.